- Visión General
- Perfil de la empresa
- Nuestras ventajas
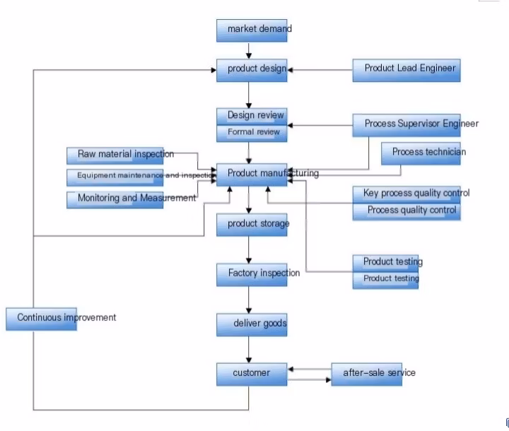
- Control de calidad de producción
- Parámetros del producto
- Descripción del producto
- Pruebas y envases de productos
- Visualización parcial del producto
- PREGUNTAS FRECUENTES
Información Básica.
Descripción de Producto
Introducción a Qingdao Gongli Technology Co., Ltd
Fundada en 2023, la empresa adopta la gestión plana y la clara división del trabajo, con múltiples departamentos interconectados con cero barreras. La investigación y el desarrollo de productos, la optimización y la producción no se quedan atrás, manteniendo la demanda del mercado.
¡la empresa tiene posibilidades ilimitadas por su juventud! Sin engorrosos sistemas, Qingdao Gongli Technology Co., Ltd. Ha dado un paso adelante con equipos ligeros. Comunicación fácil con los clientes, cooperación agradable, investigación y desarrollo conjunto, creando una situación de ganar-ganar!
Porque nos enfocamos en un tipo de producto, somos más profesionales!
Qingdao Gongli Technology Co., Ltd. Se centra en la producción, la investigación y el desarrollo de bombas centrífugas en espiral, y ha establecido una cooperación en profundidad con varias universidades e institutos de investigación en China para desarrollar conjuntamente productos con mayor calidad y eficiencia. Ampliamente utilizado en la ingeniería de tratamiento de aguas residuales municipales, la industria de procesamiento de alimentos, la industria química, la industria del papel, la industria química del carbón, industria petroquímica y petrolera, industria química de gas natural, industria química fina, fibra química, desulfuración y desnitrificación, generación de energía térmica, generación de energía de biomasa y otros desarrollos mineros, fundición de metales no ferrosos, metalurgia del acero y otra protección ambiental, tratamiento de aguas residuales, descarga de aguas residuales, gobernanza ambiental, evaporación y concentración, MVR y otros ingenieros marinos, nueva energía, industria de baterías de litio, transporte de productos agrícolas y muchos otros campos.
Puesto que nos centramos en el servicio, los productos y la investigación y el desarrollo, podemos aportar nuestra propia fuerza en varios campos.
Ventajas operativas de la empresa:
1. El equipo de desarrollo tiene una rica experiencia técnica y una excelente capacidad para resolver problemas, reduciendo los ciclos de desarrollo y producción.
2. Sólidas capacidades logísticas y de distribución: Con un equipo de logística y distribución profesional y un sistema de red integral de logística y distribución, podemos satisfacer las necesidades urgentes de los clientes.
3. Excelente gestión de proveedores: Establecer y mantener buenas relaciones de cooperación con los proveedores para asegurar el suministro oportuno de altos estándares de materias primas.
4. Requisitos de embalaje de alto estándar: Procedimientos estrictos de embalaje, realmente logrando un embalaje personalizado para cada producto, con costuras apretadas, aspecto hermoso, y ningún aumento en la carga "6S" en el sitio a la llegada al sitio de construcción.
5. Estricto proceso de inspección: Equipos de inspección mejorados y desarrollados de forma independiente, medidas de inspección de mayor calidad optimizadas, que realmente logran la inspección obligatoria antes de salir de la fábrica y producir productos de alta calidad.
6. Capacidad de I+D y producción independientes: Un equipo de I+D atrevido, personal técnico experimentado, técnicos cualificados y equipos de producción precisos y estables.

Control de calidad del producto:
Los ingenieros y trabajadores de diseño profesionales con experiencia garantizan la entrega oportuna y proporcionan a los clientes soluciones profesionales para la demanda de productos.
Los talleres modernos y los equipos de procesamiento pueden lograr conjuntamente procedimientos de control de calidad y de garantía de calidad eficaces y estrictos, garantizando así la cualificación de los productos.
Nuestro equipo de orientación técnica profesional proporciona a los clientes servicios más cercanos y oportunos, y nuestros clientes extranjeros se difunirán por todo el mundo.
El actual equipo de clientes cooperativos de la empresa ha recibido comentarios favorables de nuestra empresa. Esto es un reconocimiento de la calidad de nuestros productos y el equipo de servicio. 
Coincidencia de configuración de producto:
Se puede personalizar libremente de acuerdo con las necesidades del cliente
| Diámetro de salida | tipo | Otros materiales componentes | Material del impulsor | Potencia y tipo de motor |
| Personalizar según las necesidades de uso del cliente | Buceo ordinario | Configuración estándar HT250 | Personalizar según las necesidades de uso del cliente | |
| Motor sumergible refrigerado por aceite | Forro interior/orificio de aspiración 304 | QT500-7 | ||
| Flujo axial de buceo | Recepción de líquidos material304 | QT500-7+revestimiento | ||
| Acoplamiento vertical seco | Forro interior/orificio de aspiración 316 | 304 | ||
| Acoplamiento de eje largo autónomo vertical seco | Recepción de líquidos material316 | 316 | ||
| Acoplamiento horizontal seco | Forro interior/orificio de aspiración Cr26 | Cr26 | ||
| Polea horizontal seca | Forro interior/orificio de aspiración- 316L | 2205 | ||
| Eje largo de polea horizontal seca | Forro interior/orificio de aspiración- 2205 | 316L | ||
| Sumergible horizontal | Material receptor de líquidos Cr26 | acero fundido | ||
| Motor hidráulico sumergible | Material receptor de líquidos 316L | 2507 | ||
| Base horizontal sumergible de motor refrigerado por aceite | Material receptor de líquidos 2205 | Revestimiento de PTFE | ||
| Acoplamiento de eje largo autónomo horizontal seco | Cuerpo de la bomba hierro dúctil QT | cr30 | ||
| Motor de refrigeración externo sumergible | SOBRECORRIENTE 304 | |||
| Estación de bombeo integrada | SOBRECORRIENTE 316 | |||
| Sistema de pre rotación | SOBRECORRIENTE Cr26 | |||
| Desarrollar nuevos productos personalizados según los requisitos | Material receptor de líquido 304,SOBRECORRIENTE 316 | |||
| Otras configuraciones | configuración especial | configuración especial | ||
| Personalizar según las necesidades de uso del cliente | Otras configuraciones | Otras configuraciones |
Descripción del producto y ventajas:
Ventajas de la bomba centrífuga espiral:
• 1. Diámetro sólido grande
La rotación del impulsor centrífugo espiral forma un canal grande, que puede transportar líquidos que contienen partículas grandes. En comparación con los propulsores centrífugos tradicionales con diámetros exteriores similares, el diámetro puede aumentarse considerablemente.
2. Buen rendimiento sin obstrucciones, transporte realmente sin obstrucciones de materiales de fibra
El diámetro del impulsor centrífugo en espiral es grande, Unido a los efectos de guía y propulsión en espiral, lo que lo hace capaz de transportar líquidos que contienen partículas grandes y materiales de fibra, así como líquidos de alta viscosidad y alta concentración. Especialmente los objetos de fibra larga pueden pasar suavemente.
3. Baja turbulencia y transporte flexible, con buenas propiedades no destructivas
El flujo bifásico sólido-líquido avanza gradualmente, sin cambios repentinos en la dirección del flujo, flujo estable y daños mínimos a los objetos transportados. Puede transportar pescado vivo, verduras, frutas, etc., y es especialmente adecuado para transportar lodos activados, manteniendo sus características.
4. Sin curva de potencia de sobrecarga
La curva de potencia es plana y la parte posterior de la curva se hunde. Durante el funcionamiento normal, no habrá sobrecarga del motor y no es necesario cerrar la válvula para arrancar.
5. Alta eficiencia
El canal de flujo hidráulico de la bomba centrífuga en espiral es muy suave y el diámetro es grande, lo que reduce la recirculación del líquido en la bomba, lo que resulta en una alta eficiencia de la bomba, baja potencia del motor, bajo consumo de energía y costes de mantenimiento muy reducidos.
Pruebas de productos 
Personalización de embalajes 
Pantalla de producto pequeña





Preguntas frecuentes:
P: ¿Qué tipo de paquetes ofrecen?
Respuesta: Proporcionamos a los clientes envases de madera contrachapada para la exportación de productos.
P: ¿Cuántos días se tarda en producir la mitad de ella?
Respuesta: En base a los requisitos personalizados y cantidades específicas, creemos que nuestra velocidad de producción puede incluso entregar productos regulares en una semana.
P: ¿Qué debo hacer si tengo algún problema durante la instalación o el uso del producto?
Respuesta: Nuestros productos han sido sometidos a pruebas en fábrica. Si hay alguna instalación o problemas menores, nuestra empresa ofrece orientación en vídeo, que básicamente puede resolver las dificultades que se encuentran.